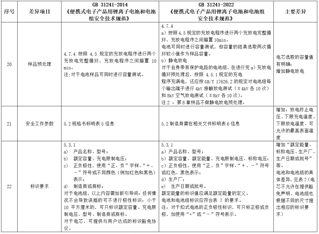
GB 31241-2022《便攜式電子產品用鋰離子電池和電池組 安全技術規范》(以下簡稱“新版標準”)已于2022年12月29日正式發布,并將于2024年1月1日起實施并替代GB 31241-2014(以下簡稱“舊版標準”)。

相比于舊版標準,新版標準主要包含了如下重要更新:








溫馨小提示
中認聯科18年專注電池類產品檢測認證,時刻關注各國法規變化,用心為客戶提供一站式檢測認證服務,確保您的產品快速地進入目標市場。如果您想了解更多關于電池/電池產品檢測認證的要求或是有電池/電池產品需要辦理相關檢測認證,請隨時與我們聯系,我們的工程師將在第一時間為您服務!